用 AIQT 实现双均线策略
AIQT 爱量化工作台(https://aiqt.cc/)是供普通股民设计和回测量化策略的页面,下面我们尝试一下用它实现常见的双均线策略。
基本实践
第一步:查看股票数据
打开页面, 在左上角输入 "600690"(海尔智家),立即就能看到日 K 线数据:

左侧可以勾选需要显示的指标,尝试选择开盘价、收盘价、最高价、最低价、成交量等基本数据。
这里可以自由选择时间范围。可以选择 2022 年全年的数据,这样回测更有参考性。
第二步:设置均线指标
双均线策略需要计算 5 日均线和 10 日均线,需要用到前 10 个交易日的数据才能算出当天的均线值,所以这里先设置提前读 10 天的数据:

回测区间前 10 个交易日的数据也显示出来了。
接着,在添加指标中选择自定义计算,输出列名为MA5(表示 5 日均线),表达式为5 日收盘价平均:

AIQT 中代码语句支持中文,这个表达式表示从当日开始往前数 4 天,也就是取近 5 天的收盘价然后计算平均值。AIQT 自定义指标的中文规则可参考AIQT 自定义指标规范 - 乾学院。
再按照同样的规则,定义 10 日均线的指标:

有了这两个均线指标,可以先画图观察一下,在画图功能的左一轴里选择 MA5 和 MA10,点击画图按钮:

从图上可以看到一些很明显的上穿下穿交叉点。
第三步:生成买卖信号
AIQT 爱量化工具台的设计目标是离线策略,规则是用截止昨日的收盘数据算出的买卖信号列值,来决定第二天的买卖操作。
选择自定义信号,输出列名 MA5_10_Signal,买入条件:MA5 大于 MA10 且 昨日 MA5 小于等于昨日 MA10,卖出条件:MA5 小于 MA10 且 昨日 MA5 大于等于昨日 MA10。点提交:

数据显示框中可以看到 MA5_10_Signal 的值:

这个表达式的意思就是当 5 日线上穿 10 日线时买入,下穿时卖出。
再用画图功能把两条均线和信号指标放在一起看,把 MA5_10_Signal 放在右轴,确实交叉点都对应着正确的买卖信号,很直观。

第四步:回测
设置回测参数:
买卖信号列选择 "MA5_10_Signal"
买卖价格用 "昨日收盘价"(更符合实际)
每次买 100 股
最大持仓数为空,表示不限制持仓数量,碰到信号合适就会买入
点击回测后立即就能看到回测结果:

这个回测结果还能和上证指数做对比,在指数比较图中选择上证 50 指数,点击画比较图:

这个简单策略跑赢了上证 50 指数!
用 AI 生成并优化策略
AIQT 还可以借助 AI 大模型(DeepSeek,千问,豆包,元宝等均可以)来自动生成和优化策略,详情可参考AI 策略指南 - 乾学院。
这里我们用千问来尝试做一遍双均线策略。
输入提示词:
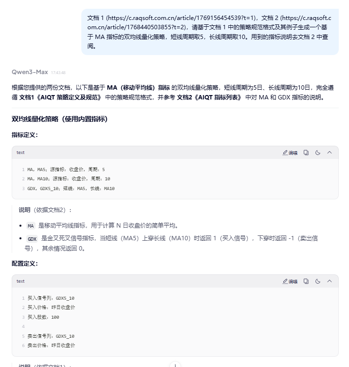
“文档 1 (https://c.raqsoft.com.cn/article/1769156454539?t=1),文档 2 (https://c.raqsoft.com.cn/article/1768440503855?t=2),请基于文档 1 中的策略规范格式及其例子生成一个基于 MA 指标的双均线量化策略,短线周期取 5,长线周期取 10。用到的指标说明去文档 2 中查阅。”
千问通过学习规范文档会自动输出 AIQT 的文字策略:

将策略内容复制到”文字策略”对话框,如图:

点击应用,然后回测,同样可得到回测结果:

进一步我们还可以优化该策略,继续在与千问的对话中输入提示词:
“请优化该策略”
千问会提出一个优化思路,并输出对应的文字策略

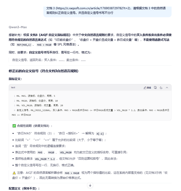
不过,有时 AI 输出的文字策略可能会有不规范的地方,可根据文档 1 和文档 2 的内容逐步纠正。比如这次千问输出的策略中,买入信号列和卖出信号列不符合规范,我们要求它继续参考规范内容纠正,输入提示词:
“买卖条件应写到指标定义部分,编写为一个自定义信号,自定义信号的格式为:自定义信号,返回列名;买入条件:×××,卖出条件:×××”

还是不完全对,规范中自定义信号的书写不能分行。同时还要用 AIQT 自然语言规则修正一下语言格式。继续输入提示词如:
“文档 3 (https://c.raqsoft.com.cn/article/1769038729782?t=2),请根据文档 3 中的自然语言规则纠正自定义信号中的买卖条件。并且自定义信号书写不分行”

现在千问输出的策略内容已经符合规范要求了,将其复制到 AIQT 工作台的“文字策略”对话框,如图:

点击应用,回测,就可快速得到回测结果

需要注意的是,AI 每次输出的内容都不相同,不规范的部分应根据实际情况逐步纠正。
使用体验
这个工作台的优点就是:
真的零门槛:全程点点选选就能完成策略,不需要写代码
反馈即时:每一步操作都能立即看到效果,不怕做错
数据齐全:不用自己收集整理数据,省去了最麻烦的环节
AI 策略:可以借助 AI 来编写和优化策略,新手小白也可写出专业级的量化策略
当然也有可以改进的地方,比如:
手机端体验不太好,需要电脑浏览器,屏幕还要够大
刚开始有些功能需要摸索一下
给新手的建议
先从简单的策略开始尝试,熟悉界面
多用 "画图" 功能直观查看指标
回测时多试试不同参数组合
熟悉 AIQT 规范文档,强烈建议学会用 AI 来编写和优化策略,提高策略水平。注意最好要先熟悉 AIQT 规范文档,这样才能够快速引导 AI 实现目标。
如果你也想尝试量化交易但又怕太复杂,强烈推荐试试这个工作台!
